Jon Zelner
[email protected]
Dept. of Epidemiology
Center for Social Epidemiology and Population Health (CSEPH)
University of Michigan School of Public Health
EpiBayes Research Group
epibayes.io


How did we get here?
How can we make modeling a useful tool for advancing health equity?
What challenges remain?
So why were we not prepared for these easy-to-foresee inequities?
Implications of COVID-19 modeling have been broad, shaping everything from intuition, to public policy and social discource (Figure from (1))
Susceptibility is uniformly distributed across the population.
Host and pathogen biology are the most important factors in determining infectiousness.
Protective health behaviors equally available to everyone.
Socio-spatial differences in exposure by race and wealth are dwarfed by these biological factors.
We don’t have to believe these things are true for them to end up in our models!
Public health officials making decisions.
Scientists and physicians pursuing interventions.
Politicians implementing policy and trying to maintain power.
Media constructing an easily-digestible narrative.
These groups share a top-down view from a position of power and authority.
COVID-19 disparities are not the fault of those who are experiencing them, but rather reflect social policies and systems that create health disparities in good times and inflate them in a crisis. The US must develop a new kind of “herd immunity,” whereby resistance to the spread of poor health in the population occurs when a sufficiently high proportion of individuals, across all racial, ethnic, and social class groups, are protected from and thus “immune” to negative social determinants.
From Williams & Cooper, “COVID-19 and Health Equity—A New Kind of “Herd Immunity”, JAMA, 6/23/2020
Picking the right questions.
Collecting and utilizing data that are up to the task of answering the question.
Employing appropriate contrasts and statistical methods.
Zelner et al. (2022), There are no equal opportunity infectors. PLOS Computational Biology
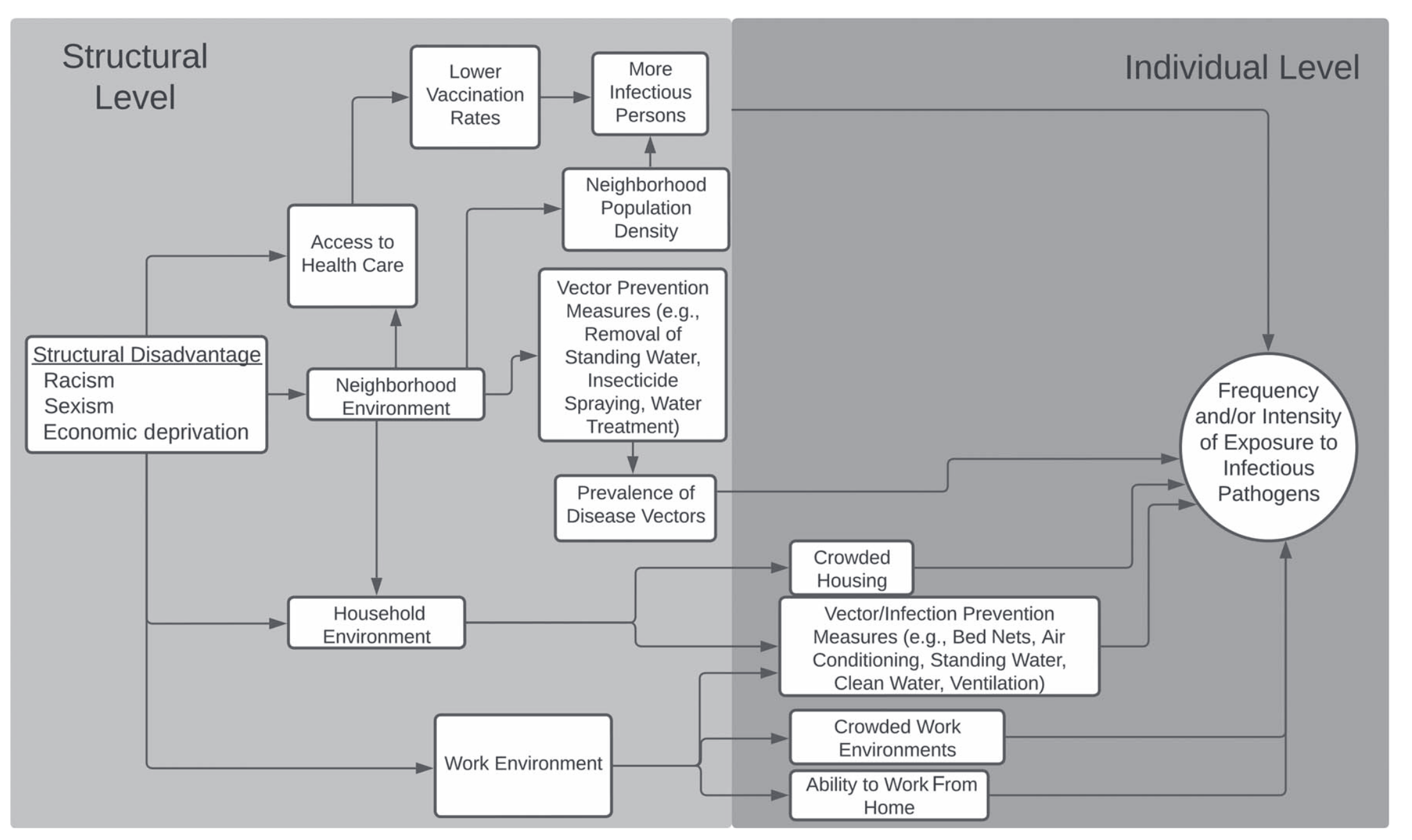
Flow diagram illustrating connections between high-level, structural causes, intervening mechanisms, and downstream exposure risks from (2)
Theoretical diagram from (3) showing the complex relationship between racism, socioeconomic inequity and racial inequity in disease outxomes.
Suggestions for how to account for structural racism in epidemiological analyses from (4)
Proportion of SARS-CoV-2 deaths potentially averted in 2020 if all Michiganders experienced the same pacing of SARS-CoV-2 infection as Whites (From Naraharisetti et al., Under)

From Nande et al. “The effect of eviction moratoria on the transmission of SARS-CoV-2”, Nature Communications, 2021
Equity remains a subsidiary rather than central concern.
Incomplete, NMAR data on race/ethnicity in passive surveillance. (5)
Nonexistent data on individual socioeconomic status in most public health surveillance data.
Career/funding incentives have not been well-aligned.
Modelers from marginalized backgrounds remain underrepresented.
Please get in touch with any questions/thoughts/concerns at [email protected].
Check out our work at epibayes.io.